为深入贯彻落实内蒙古自治区教育厅《关于常态化安排学生节假日体育作业的通知》精神,全面落实立德树人根本任务,我校高度重视、迅速行动,以提升学生身体素质与运动技能为核心,科学谋划、精准施策,扎实推进节假日体育作业常态化实施工作,目前全校学子已积极投入假期体育锻炼,以昂扬风貌践行新时代高校学子的责任与担当。


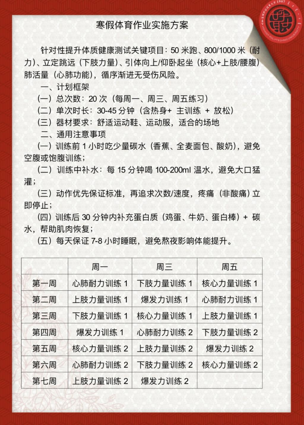
作为培养新时代职业人才的摇篮,学校始终将身体素质作为人才核心素养的重要支撑。接到教育厅通知后,由体育教学部、学生工作部牵头,各二级学院协同参与迅速制定假期作业,严格遵循“科学系统、规律适量、安全第一”的原则,结合《国家学生体质健康标准》制定涵盖“综合体能、专项技能、体育项目爱好”的体育作业。



为确保作业实效,学校建立了保障监督机制。体育教学部全体教师为学生提供专业指导,解答学生运动技术与损伤防护疑问;各班级辅导员通过班级群、线上打卡小程序等渠道,动态跟踪学生锻炼情况,鼓励学生分享锻炼日志与运动视频,营造比学赶超的良好氛围。同时,学校向家长普及体育锻炼对人才培养的重要意义,倡导开展亲子户外运动,要求家长督促学生按时完成体育作业,构建“学校主导、家长配合、学生主体”的协同育人格局。





截至目前,全校学生积极参与寒假体育作业线上打卡,形成了“每日锻炼、全程坚持”的良好态势。此次寒假体育作业的顺利推进,不仅有效提升了学生的身体素质,更培养了学生自主管理、坚持不懈的优良品质。下一步,我们将总结线上打卡与自主锻炼的实践经验,进一步优化体育作业设计,推动校园体育育人工作走深走实,把寒假体育作业成果与日常体育教学、校园体育活动有机结合,进一步激发学生运动热情,培养德智体美劳全面发展的新时代青年。
体育教学部
2026年1月28日